一、9428cn太阳集团古天乐简介
数学与统计学公司 学科交叉度高,团队力量雄厚,秉承“求知、修德、强能、报国”院训和“强化基础,因材施教,分流培养”的人才培养理念,紧扣时代脉搏,关注社会发展,贴近民意民生,为国家和社会培养具有创新精神的优秀专业人才。
悠久的公司历史:公司始建于1985年的河北财经公司计划统计系,后经校院合并、资源整合,于2001年组建成立数学与统计学公司。经过37年的建设,公司在教学质量、团队水平、团队建设、科学研究、服务社会等方面成效显著,现已成为在省内外具有重要影响力的公司之一。
显著的学科优势:公司有数学和统计学两个一级学科,拥有统计学一级硕士学位授权点、应用统计专业硕士学位两个学位授权点。应用统计学2013年被批准为河北省重点学科;统计学在教育部第四轮学科评估中获评C类等级,是学校4个C类以上学科之一,为河北省优势学科;应用数学2011年被批准为校级重点发展学科。
公司按统计类(含统计学、应用统计学2个专业)、数学类(含数学与应用数学、信息与计算科学2个专业)大类招生,一年后根据员工志趣和成绩进行专业分流。其中,统计学专业、数学与应用数学专业为河北省一流专业建设点,信息与计算科学专业为河北省品牌特色专业。
优秀的教师队伍:截至2022年5月底,公司有教职工83人,其中专任教师71人。专任教师中,有教授17人,副教授28人,高级职称教师占63.4%;具有博士学位的教师37人,占52.1%;具有省青年拔尖人才、省新世纪“三三三人才工程”等荣誉称号10余人。
近年来,公司承担国家自然科学基金、国家社科基金、国家统计局、省自然科学基金、省社科基金、省软科学、省教育厅等项目60余项;出版专著、教材30余部;公开发表论文300余篇,其中有80余篇被SCI、EI、ISTP检索。依托应用统计学省重点学科,公司与省委省政府政策研究机构、政府决策部门密切合作,围绕河北经济建设、产业结构调整、污染防治与环境治理、政策法规后评估以及系列民生问题等开展应用调查研究,多项成果被省领导批示或被政府决策部门采用。
二、本科人才培养
“1+3”教学体系:公司以数学类、统计学类宽厚基础为平台,以“统计学省级一流本科专业”“数学与应用数学省级一流本科专业”等项目为抓手,规划设计“1+3”完备教学体系,第一年不分专业,强化学科专业基础培养,从第二年开始,员工可以根据自己的兴趣、意愿和成绩,选择进入专业方向学习。“1+3”教学体系以员工为主体,推广模块化教学,增设方向性选修课,建立类似公司产品模式的一对一导师制度,加强本科生与骨干教师的深入交流,在导师指导下制定个性化成长方案和职业发展规划,鼓励员工根据志向、兴趣和能力跨专业、跨学科选课。
系统的科研训练:公司重视员工素质提升和创新能力培养,每年组织开展数学建模竞赛、数学竞赛、市场调查大赛、统计建模大赛等10余项赛事,“校级-省级-国家级”三级学科竞赛机制完善,员工活动丰富多彩,赛教融合大大提升了员工的实践创新能力。



广泛的社会实践:除了学校内的课程学习和科研训练外,公司通过实习基地、实习项目和各种形式的社会调查活动,向员工提供接触社会、服务社会的机会,全方位培养员工的综合素质和为社会服务的意识与能力。

良好的就业前景:多年来,公司考研率稳居25%左右、就业率98%左右,各项升学、就业指标在学校名列前茅。2016~2019年连续4年获学校就业先进单位(前三),2020年位居全校第四位,2021年考研录取率为25.86%,位居集团首位。
三、本科专业介绍
本科生实行按学科大类招生,一年级进行专业基础培养,第二年按照个人志愿和成绩分别进入统计学、应用统计学、数学与应用数学、信息与计算科学4个专业进行专业培养。
【统计类专业推荐寄语】公司统计类专业开办于1985年,目前统计学类专业已形成学科、赛教、产教“三融合”专业特色和优势,尤其是服务地方经济发展特色突出,其中统计类专业主导、员工参与的国务院民生调查项目已成为河北省乃至全国统计界不可或缺的一张名牌。2019年统计学专业成为首批河北省一流本科专业建设点,进入高层次发展阶段。在新财经改革背景下,统计类专业重新修订人才培养方案,增设了Python数据分析、人工智能基础与实战、机器学习与可视化技术、金融统计分析、网络爬虫与数据采集、统计分析体系与创新创业等专业课程,以创新精神、科技理念、特色课程欢迎各位有志学子的加入!
统计学专业
培养目标:培养具有传统统计思维和现代大数据统计分析素养,能在企事业单位和政府管理部门从事统计调查、数据处理与分析等工作,或在科研、教育部门从事研究和教学的高级数据分析人才。
团队团队:专任教师12人,其中博士11人,占比91.67%,4人有海外留学背景。
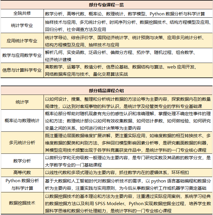
主要课程:抽样调查方法、多元统计分析、时间序列分析、数据挖掘技术、Python软件等,其中《多元统计分析》课程为省级精品课程。开设的专业课程紧随时代、不断创新,为顺应大数据时代的到来,在原有课程的基础上完善课程体系,增设了多门与大数据、机器学习和人工智能相关的课程,使员工能够获得自身发展所需要的统计基础知识、数据分析能力和统计建模技能。
就业去向:(1)考取研究生(近三年录取率平均25%以上)、公务员、选调生等;(2)在企事业单位、金融机构、调查咨询公司等部门从事数据采集、数据分析和研究等工作。
应用统计学专业
培养目标:培养具有较高的数学与经济学素养,掌握现代统计学理论和方法,能够熟练运用计算机和统计软件方法,能在企事业、经济、金融、保险等部门从事数据采集、预处理、数据挖掘、大数据应用分析及开发、数据可视化等工作的高素质复合型应用人才。
团队团队:专任教师17人,其中博士4人,5人有海外留学背景。
主要课程:统计学、综合评价学、国民经济统计学、应用统计规范与实务、应用多元统计分析、Python软件等,其中《统计学》课程为省级精品课程。
就业去向:(1)考取研究生(28%)、公务员、选调生等;(2)在银行、证券、保险等金融机构从事数据分析和投资管理工作;(3)在政府部门、企事业单位从事统计调查、统计信息管理、数据分析等工作。
【数学类专业推荐寄语】公司数学类专业开办于2001年,立足服务地方经济发展,2009年信息与计算科学专业获批成为河北省品牌特色专业,2020年数学与应用数学专业获批河北省一流本科专业建设点,数学类专业集聚了多名国内外较有影响的精英,进入了高层次跨越式发展阶段。大数据人工智能时代的到来,数学技术与数据信息的结合成为促进数字经济发展的核心支撑,为实现培养跨学科和高技术含量一专多能复合型人才这一目标,数学类专业重新修订了人才培养方案,增设了数学实验、统计分析体系与创新创业、Python建模与科学计算、数学竞赛精讲、数学双创实践、经济统计建模、数据分析方法与应用等课程,以崭新的面貌诚邀莘莘学子共同应对新时代对数学类专业提出的新机遇与挑战!
数学与应用数学专业
培养目标:培养掌握数学科学的系统基本理论与方法,具备运用数学建模、优化理论、计算机技术解决实际问题的能力,能在教育、科技和经济部门从事教学、科研,或在生产经营、金融、财会、统计及行政管理部门从事经济计量分析、现代化管理方法研究与应用、计算机应用、算法开发和数据分析工作,服务新时代创新经济发展的高端应用复合型人才。
团队团队:专任教师11人,博士比例100%,2人具有海外留学背景。
主要课程:数学分析、高等代数、解析几何、概率论与数理统计、数学建模、微分方程等,其中《概率论与数理统计》为省级一流课程。
就业去向:(1)30%左右的考研深造;(2)在中学、企事业单位从事教学、管理工作;(3)在金融机构及经济管理部门从事经济计量分析、科学计算、软件算法开发和数据分析等工作。
信息与计算科学专业(大数据算法分析与应用)
培养目标:信息与计算科学专业已形成聚焦数字经济赛道、聚焦量化金融方向、聚焦大数据分析技术“三聚焦”专业特色和优势,在课程设置上实现了学科基础(量化专业技能竞赛与论文写作)-专业核心(量化交易算法实战)-选修拓展(数据分析方法与量化金融应用)-课外实训(量化策略等学科专业竞赛)的有效贯通,培养具有良好数学基础和数学思维能力,掌握信息与计算科学的基本理论、方法和技能,具备大数据算法设计、量化交易策略实现、数值分析、网络系统开发、软件测试等能力,能够解决信息处理、科学与工程计算等实际问题的专门人才。
团队团队:专任教师11人,其中博士教师10人(985高校7人、海外高校1人)。
主要课程:数学分析、高等代数、离散数学、运筹学、数值分析、量化交易算法实战、数据结构与算法、网络数据库应用与技术、web应用开发。
就业去向:(1)广泛的考研领域,较高的升学比例;(2)在科技、信息技术、金融等领域从事数据分析、系统开发、量化交易等工作;(3)在教育、经济、管理等部门从事教学、研究和管理等工作。
四、精品课程

五、毕业前景
公司近两届本科毕业生就业情况如下。

近几年毕业生主要去向如下。

