当前位置: 网站首页 > 公司新闻 > 正文

公司在第八届全国老员工市场调查与分析大赛全国总决赛中荣获佳绩

【来源:9428cn太阳集团古天乐 | 发布日期:2018-05-30 】

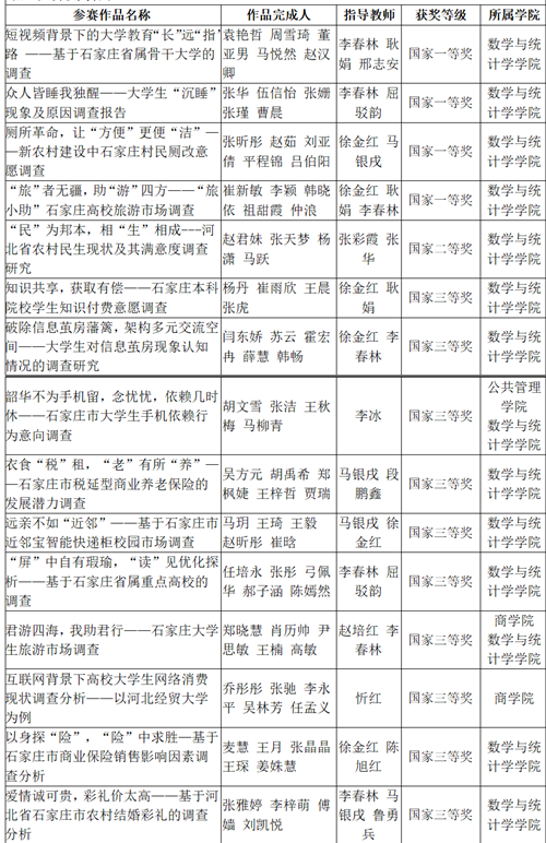
5月26日至27日,第八届全国老员工市场调查与分析大赛全国总决赛在山东财经大学举行。本次比赛由来自全国111所高校的206支队伍参加。公司5支代表队以严谨的调查设计和专业的数据分析能力在激烈的竞争中脱颖而出,荣获国家一等奖4项、二等奖1项的优异成绩,并获得最佳院校组织奖。同时作为河北赛区比赛的主办方,获最佳赛区组织奖。公司还有10支队伍获得本次大赛国家三等奖,历时半年的全国老员工市场调查与分析大赛落下帷幕。

获奖照片

(撰稿/摄影:教务处 数学与统计学公司)

附:大赛获奖名单